História e Cultura
É o resultado da transmissão cuidadosa e contínua de conhecimento. Um mestre transmite a seu discípulo não apenas as formas (kata) e técnicas, mas a essência do estilo, a maneira correta de gerar poder, a precisão do movimento e a ética marcial. O discípulo, por sua vez, refina e, às vezes, adapta esse conhecimento, passando-o adiante.
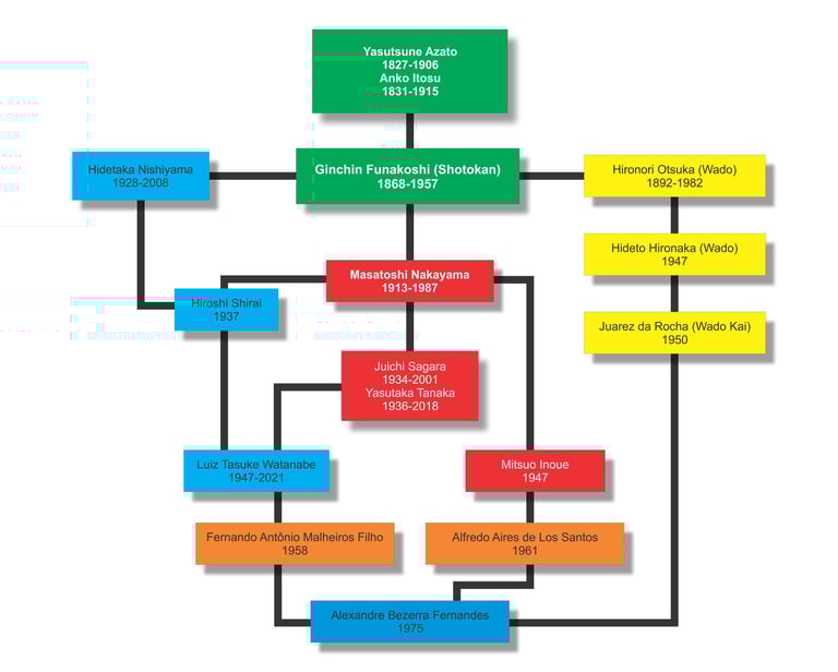
Olhar para a árvore genealógica de um mestre de Karatê é entender as raízes de seu conhecimento e as influências que moldaram sua abordagem. É uma forma de honrar o passado e reconhecer a longa corrente de mestres e alunos que, geração após geração, trabalharam para refinar e preservar a arte, garantindo que o alto padrão técnico seja mantido e transmitido para o futuro.


Na foto temos quatro gerações de Karatê,
da esquerda para direita Tanaka Shihan, Watanabe Shihan, Malheiros Kyoshi e Alexandre Sensei.
Um alto padrão técnico não surge do nada.
Pessoas são cultura
A genealogia do karatê é um mapa fascinante que revela a jornada de um praticante, conectando-o a uma linhagem de mestres que moldaram a arte. Essa árvore genealógica, mais do que uma simples lista de nomes, demonstra a influência direta de cada mestre no desenvolvimento técnico e filosófico de seus alunos.


Prevendo o futuro conhecendo o passado.
O Karatê Shotokan foi fundado por Gichin Funakoshi, um mestre de artes marciais de Okinawa, e é um dos estilos de karatê mais amplamente praticados no mundo. Funakoshi introduziu o karatê no Japão em 1922 e desenvolveu o Shotokan a partir dos estilos de karatê de Okinawa, adaptando-os para o contexto japonês. O nome "Shotokan" deriva do pseudônimo de Funakoshi, "Shoto", que significa "ondas de pinheiro", e "kan", que significa "salão" ou "escola".
Origens e Desenvolvimento:
O karatê de Okinawa, onde Funakoshi nasceu e aprendeu a arte, tinha raízes em artes marciais chinesas e no combate corpo a corpo local.
Funakoshi adaptou e refinou os movimentos e técnicas para criar o Shotokan, buscando uma abordagem mais sistemática e formal para o treinamento.
Em 1936, Funakoshi estabeleceu o primeiro dojo Shotokan, que mais tarde foi destruído na Segunda Guerra Mundial.


Princípios e Técnicas:
O Shotokan enfatiza bases fortes, golpes potentes e movimentos fluidos, com foco em ataques de longa distância.
As técnicas fundamentais incluem kihon (fundamentos), kata (formas) e kumite (luta).
O estilo busca o desenvolvimento da disciplina mental e física, com ênfase na autodefesa e no respeito.
As bases baixas e os movimentos giratórios são características marcantes do Shotokan, proporcionando estabilidade e potência.
Legado e Influência:
Gichin Funakoshi é conhecido como o "Pai do Karatê Moderno" por sua contribuição para a disseminação e o desenvolvimento do karatê.
O Shotokan influenciou muitos outros estilos de karatê e continua a ser uma referência para a prática e o ensino da arte marcial.
A filosofia do Shotokan, expressa nos "vinte preceitos", ressalta a importância da integridade, justiça e autodefesa.


Nakayama
Mestre Nakayama Masatoshi tinha Artes Marciais no sangue. Nascido em abril de 1913 na Província de Yamaguchi, ele era descendente do clã Sanada, na região de Nagano. Seus ancestrais eram instrutores altamente qualificados de kenjutsu (a arte da esgrima). Ao entrar na Universidade Takushoku em 1932, o Mestre Nakayama imediatamente se juntou ao clube de Karatê da universidade, estudando sob a orientação do Mestre Funakoshi Gichin e de um dos filhos do mestre, Funakoshi Yoshitaka. Decidindo dedicar sua vida ao karatê, ele viajou para a China após a formatura para estudos e treinamentos adicionais.
Nakayama Sensei foi o homem responsável pela disseminação do Karate do Shotokan a nivel Internacional, e tambem pela metodologia moderna , usada hoje em dia para ensinar o Karatê do, baseando sua teoria em conceitos científicos, o que fez com que o Karatê da JKA fosse reconhecido como tecnicamente o melhor Karatê do planeta.


Nakayama foi um gênio, trouxe o Karatê-Dô para o mundo através do Esporte de competição, sem perder a essencia da Arte Marcial. Sempre manteve vivos os ensinamentos aprendidos com seu mestre Gichin Funakoshi, o Fundador do karate moderno.
Apesar de ser Japonês, compreendia a mente de um Caucasiano, as diferenças entre as Culturas, e mesmo assim, conseguiu ser uma unanimidade Internacional. Fundador da JKA e do Treinamentos de Instrutores desta organização, até hoje, único no mundo, e responsável direto pela formação de grandes mestres como Kanazawa, Enoeda, Shirai dentre outros.
Mestre Nakayama faleceu em 1987, aos 74 anos.
Tasuke Watanabe
Nascido em 28 de julho de 1947. Veio de Hokaido (Japão) chegando ao Brasil no final da década de 50. No Japão treinava com o sensei Nakayama. Foi campeão mundial em 1972 e também membro da Comissão Técnica da ITKF e Coordenador Internacional de Arbitragem até o seu falecimento em 2021 aos 73 anos.
Seu trabalho como treinador da Seleção Brasileira de Karatê-do Tradicional mereceu destaque pelos ótimos resultados obtidos.
Sensei Watanabe foi uma figura ímpar, sua forma de pensar era bastante instintiva e suas referências e analogias eram sempre voltadas ao comportamento dos animais e aos fenômenos da natureza.









Malheiros
Uma Lenda Viva do Karatê Gaúcho








Um nome que se confunde com a própria história do Karatê no Rio Grande do Sul. Por décadas, ele não apenas treinou e formou centenas de faixas pretas, mas também moldou o futuro da arte marcial no estado. Sua paixão e dedicação o levaram a ser um dos fundadores de duas das maiores federações gaúchas, estabelecendo as bases para o que o Karatê é hoje.
Como um dos principais historiadores e praticantes do Karatê no estado, ele influenciou gerações de faixas pretas. Mestre Malheiros é especialmente conhecido por sua dedicação ao estudo detalhado das aplicações dos Katas Shotokan, desvendando a utilidade de cada movimento.
Sua abordagem prática do Kumite reflete esse conhecimento profundo, combinando tradição com uma eficácia testada em anos de prática e ensino. Seu legado está vivo em cada golpe, em cada postura,
em cada aluno que ele guiou.
Fernando Antônio Malheiros Filho além de mestre de Karatê-Dô é advogado na área do Direito de Família, sendo reconhecido por sua perícia e habilidade na área do Direito, atuando onde reside em Porto Alegre/RS com clientes no estado e pelo Brasil.
